PRODUCTS
CR5231--高能效比的…
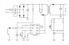
CR5231--高能效比的新型反激功率开关 可替换OB233X CR523X是一款18W内高性能的电流...
CR5249高能效比的新…
启达一级代理,CR5249随着负载的变化可工作在不同的模式,并且每种模式都做了...
CR5244高能效比的新…
启达授权一级代理,CR5244是一款18W内高性能的电流控制型功率开关,待机功耗小...
CR5243高能效比的新…
CR524X是一款18W内高性能的电流控制型功率开关,待机功耗小于100mW@AC264V,满足能...
高能效比的新型反…
CR5241是一款18W内高性能的电流控制型功率开关,待机功耗小于100mW@AC264V,满足能...
CL1506非隔离低PF …
芯联授权一级代理商(为客户提供方案及技术支持) 需要更多产品详情资料,...
CL1503非隔离低PF …
CL1502 非隔离低pf…
芯联授权一级代理商(为客户提供方案及技术支持) CL1502 非隔离低pf 18W/240MA替...
CL1503S非隔离低PF…