首页
关于我们
佳仕达简介
企业文化
企业风采
荣誉资质
展会风采
产品展示
启达AC/DC电源芯片
金胜特半导体
芯联LED驱动芯片
ST
昂宝OB
仙童
NXP恩智浦
IR
美国EIC高品质半导体
合作品牌
合作伙伴
合作联盟
新闻中心
行业新闻
企业新闻
企业视频
人才招聘
联系我们
联系我们
在线留言
新闻中心
NEWS
行业新闻
企业新闻
企业视频
您当前位置:->
主页
>
新闻中心
新闻中心
NEWS
启达/启臣微同步整流芯片系列最新选型表
启达/启臣微同步整流芯片系列选型,提供...
2026-03-19
启达/启臣微36W电源芯片内原边功率开关系列选型
启达/启臣微36W电源芯片内原边功率开关系...
2026-03-18
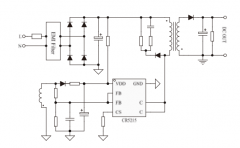
CCM+QR+CRM绿色节能SiC控制器电源芯片CR6891C
CR6891C是一款高集成度、低待机功耗的CC...
2026-03-04
CR6213ZASM采用了多模式控制技术ASOP-6L绿色封装芯片
CR6213ZASM 集成了多种功能和保护特性,包...
2026-01-20
部分常用场效应管(FAIRCHILD、ST、KEC、IR、DNI)
部分常用场效应管查询(FAIRCHILD、ST、KEC、...
2026-01-15
CR52178SF安规5V2A工程样机测试参考
该测试报告是基于一个能适用于宽输入电...
2026-01-13
CR5660AS针对铅酸电池充电48V2A参考方案
该样机是一款基于5660SA设计,单电压实现...
2026-01-09
在传统的5V/1A适配器设计中,采用CR52177SC更简单
在传统的5V/1A适配器设计中,采用CR52177...
2026-01-07
TecShineSemi可控硅主流型号核心参数查询表
本可控硅查询表整合主流可控硅型号核心...
2026-01-04
离线式脉宽调制控制器电源芯片CR5214B
CR5214B针对各种情况设计了一系列完善的保...
2025-12-26
首页
1
2
3
4
5
6
7
下一页
末页
分享到:
QQ空间
新浪微博
腾讯微博
人人网
微信
豆瓣网
腾讯朋友
百度贴吧
Copyright © 2002-2011 DEDECMS. 深圳市佳仕达科技有限公司 版权所有 粤ICP备06108901号
Power by DedeCms