您当前位置:-> 主页 > 新闻中心 > 行业新闻

行业新闻

NEWS

启达启臣微CR6884/CR6885应用指导书

时间:2020-05-07 16:21
启达启臣微CR6884/CR6885应用指导书

摘要:

 
本文主要介绍了 CR6884/CR6885的特征和详细的工作原理,描述了一种采用 CR6884/CR6885 的反激式隔离 AC-DC 开关电源的简单而高效的设计方法。
芯片特征:
1、超低待机功耗: <75mW
2、IC GND 开路保护
3、优化的频率抖动和降频曲线, 改善 EMI 和效率
4、内置升频功能,可以提高变压器感量, 改善系统效率
5、可编程输出过压保护、VDD 过压保护(OVP)及
VDD 电压钳位功能、过载保护(OLP)、内外置
过温双重保护(OTP)
 
高效节能:
满足 DOE 6 和 EUP 2014 以及 EUP 2016 要求
 
应用领域:
电池充电器 数码产品适配器
AC-DC 电源适配器 PC、TV 辅助电源
管脚信息:
CR6884


高效节能:
满足 DOE 6 和 EUP 2014 以及 EUP 2016 要求

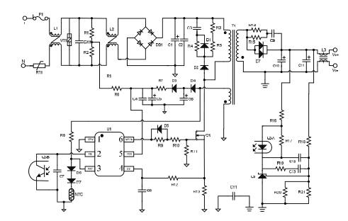
典型应用电路图:
CR6884


一、芯片工作原理
 
1.功能概述:
CR6884/CR6885 是用于 65W 以内离线式开关电源 IC ,该 IC 具有优化的图腾驱动电路以及电流模式 PWM 控制器。
PWM 控制器包含 65kHz 固定的频率振荡发生器以及各种保护。由振荡电路产生的频率抖动,可以改善 EMI特性。为了获得良好的效率和待机功耗, CR6884/CR6885 在重载或中等负载时,工作在 PWM 模式,频率为 65kHz 。当负载逐渐减小时,振荡器的工作频率逐渐降低,最后稳定在 22kHz 左右。在空载和轻载时,电路采用间歇开关模式,有效的降低了待机功耗,满足绿色节能的目的。CR6884/CR6885 具有很低的启动电流,待机功耗降至75mW 以内,满足能源之星 EPS2.0 版 VI 级能效标准。为了提高系统的稳定性,防止次谐波振荡, CR6884/CR6885内置了同步斜坡补偿电路、内置恒定功率补偿电路 , 减小了在宽电压输入 (85V~264V) 时最大输出功率的变化、
内置的前沿消隐电路可以屏蔽开关管每次开启产生的干扰。 CR6884/CR6885 内置了多种保护功能:VDD 欠压保护
(UVLO)、可编程输出过压保护、VDD 过压保护(OVP)及 VDD 电压钳位功能、过载保护(OLP)、内置、外置过
温双重保护(OTP),以及输出驱动的高电平被嵌位于 15.0V 以下。而驱动输出采用的图腾柱和软驱动 , 有效降低了开关噪声。
由于 CR6884/CR6885 高度集成,使用外围元件较少。采用 CR6884/CR6885可简化反激式隔离 AC-DC 开关电源设计,从
而使设计者轻松的获得可靠的系统。
 
2.启动电路:
1) 、桥前快速度启动
CR6884


两级启动可以有效地保证快速启动系统 ;  同时 AC 启动保证减小 R1/R2 引起的空载损耗 ,  在保证安规和系统时 , R1/R2(R1=R2) 尽量大以减小损耗 VDD 从 X 电容的泄放电阻中间取时 , R1 和 R2 的电压不平衡 ,  如果采用贴片电阻 ,  建议采用 4 颗 1206 启动电流不能小于 Latch 时 IC 消耗的电流 ,  否则 Latch 功能不能实现电路中 C1  的值可以取得较小 ( 但需要考虑系统的稳定性 ) ,启动电阻的值可以取得较大。这样既可缩短系统的启动时间同时也可降低系统空载时的损耗。对于 85Vac~264Vac 输入范围, R1 、 R2 可在 1.5MΩ~3MΩ ,R3 可在 100KΩ~750KΩ 范围内选取, C1 推荐选用 3.3uF/50V, C1 推荐选用 22uF/50V 。
2)、整流桥前启动:
CR6884

注意如果采用整流桥前启动方式 ,  生产 Open-Frame 板时 , 建议上电后及时放电或其他方式泄放 C1 残余电压,否则会有危险。由于在整流前电压较低 , 在空载时 R1 、 R2 存在损耗的较小 ,  系统空载功耗比较小。
3 )、整流桥后启动
CR6884


未完。。。
由于资料过多,未上传完毕,如需更详细资料,请找客服索要!!!

[返回]

Copyright © 2002-2011 DEDECMS. 深圳市佳仕达科技有限公司 版权所有 粤ICP备06108901号 Power by DedeCms